首页
城事
论坛
房产
家居
汽车
美食
旅游
教育
健康
婚嫁
亲子
兴趣
登录
注册
我的空间
我的消息
我的收藏
我的好友
我的相册
帐号设置
退出登录
当前位置:
»
论坛
›
互动大丰
›
城事民声
›
帖子
童心筑梦 爱不孤单——我们和你在
大丰区大中街道东农社区居民委员会
红色驿站团支部开展:“建功新时代
[ 城事民声 ]
三龙镇深化村级监督显实效
[ 城事民声 ]
我区获评全省乡村振兴争先进位县
[ 城事民声 ]
大丰区大中街道东农社区居民委员会挂牌
[ 城事民声 ]
区检察院“智慧外脑”助力司法实践
[ 城事民声 ]
小海镇小海村打造“阅读+体育”融合实践
返回列表
发帖
[身边事]
【大丰】关于明确机动车停车服务收费管理政策有关问题...
[复制链接]
查看:
32813
|
回复:
0
hpeux
hpeux
当前离线
积分
269
64
主题
6
回帖
269
积分
中级会员
中级会员, 积分 269, 距离下一级还需 231 积分
中级会员, 积分 269, 距离下一级还需 231 积分
积分
269
发消息
发表于 2019-8-15 14:35:11
|
显示全部楼层
|
阅读模式
来自
广东
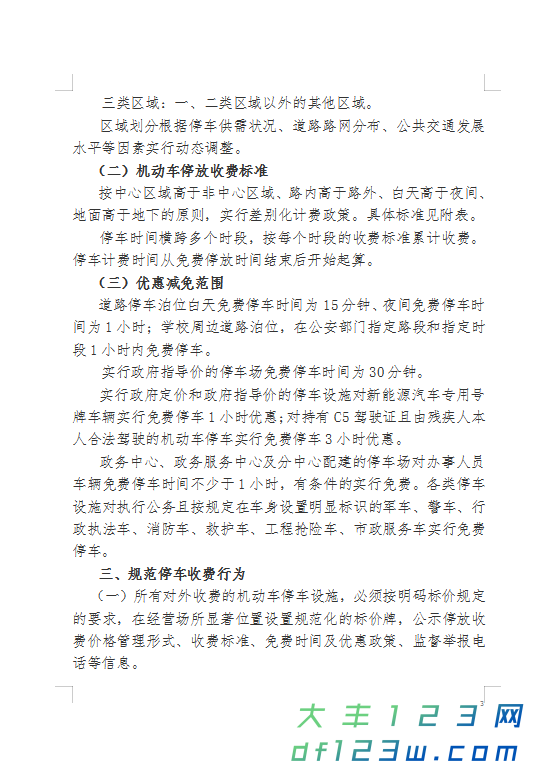
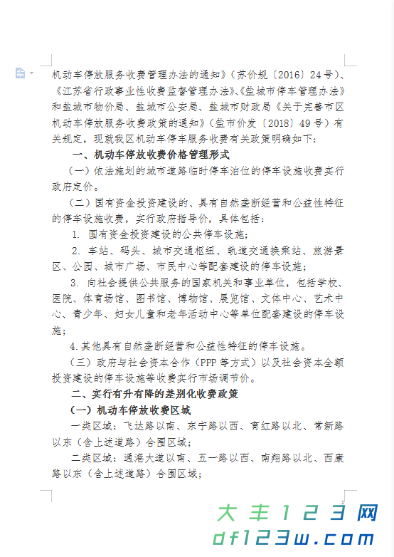
关于明确机动车停车服务收费管理政策有关问题的通知
回复
使用道具
举报
返回列表
发帖
高级模式
B
Color
Image
Link
Quote
Code
Smilies
您需要登录后才可以回帖
登录
|
立即注册
本版积分规则
发表回复
回帖后跳转到最后一页
精选推荐
童心筑梦 爱不孤单——我们和你
童心筑梦 爱不孤单——我们和你
大丰区大中街道东农社区居民委员
红色驿站团支部开展:“建功新时
“爱心午餐”周周送 温情关怀暖
阅读赋能聚合力 党建引领促志愿
时隔6年,7只“湿地彩虹”闪耀大
大丰湿地 麋鹿欢栖
大丰:微笑传递温暖 快乐点亮童
江苏网络警察报警平台
经营性网站备案信息
盐城市公安局网监备案
不良信息举报中心
返回顶部
关注微信
返回列表
扫一扫,关注我们
下载APP客户端